产业研究 | 高分子材料迎战算力洪流,解码高速连接器“芯”需求(附:PDF)
2026-01-30随着数据传输速率向112 Gbps及更高速率演进,以及5G/6G、人工智能和高性能计算(HPC)的蓬勃发展,高速连接器的工作频率和功率密度急剧攀升。这对构成其绝缘体、壳体及关键部件的高分子材料提出了远超传统标准的全新、系统性要求。
01 连接器:电子电路连接桥梁,通讯与汽车应用市场规模占比超45%
连接器是电子电路中的连接桥梁,系实现电子系统设备之间电/光信号传输与交换的核心电子部件。连接器的核心作用是通过独立方式或与线缆结合,连接两个电路导体或传输元件,为器件、组件、设备及子系统之间提供一个可分离的界面,实现电/光信号的接通、断开或转换,并且保持系统之间不发生信号失真和能量损失变化。
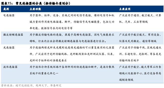
按照传输介质的不同,连接器可分为电连接器、光连接器、微波射频连接器和流体连接器,华丰科技主要聚焦电/光连接器。电连接器是最常见的连接器形式,用于子系统之间的电信号连接,须满足接触良好、工作可靠的要求,特别在传输高速数据信号时要求电路阻抗连续性好、串扰小、时延低、信号完整性高;微波射频连接器属于高频电连接器,但行业通常会对其进行区分,微波射频连接器除了接触的可靠性要求外,对于阻抗设计与补充要求也更加严格;光连接器通常对组件的对准精度要求严格,要求接触部件的加工精度、洁净度高;流体连接器用于液体冷却系统环路中各部件的快速连接和断开,广泛用于航空航天及高端制造领域。
连接器产业链可分为上游材料、中游制造和下游应用。连接器上游材料可细分为金属材料(如各种铜材)、电镀材料(镀金、镀银等)、塑胶材料(如LCP、PBT等)和架构材料(陶瓷、玻璃等);中游制造可分为多项工序,主要包括精密注塑、精密冲压、压铸、机械加工、表面处理、组装制配和测试;下游则面向各类应用场景,主要包括通信、汽车、工业、计算机及外围设备、交通运输、消费电子等。

2024年中国连接器市场规模达到280亿美元,稳居全球第一大市场。根据Bishop & Associates数据,2024年全球连接器市场规模为864.78亿美元,同比提升5.6%,2020-2024年全球市场规模CAGR为6.1%。其中,中国市场规模为280.04亿美元,同比提升12.1%,2020-2024年中国市场规模CAGR为7.5%,增速领先全球。从全球市场构成来看,2024年中国市场占全球市场比重达到32%,排名第一,北美、欧洲市场紧随其后,分别占全球市场比重为23%/20%。



通信和汽车板块是连接器目前应用最广的领域。根据Bishop&Associates,2023年全球连接器818.54亿美元规模中,通信(Telecom/Datacom)和汽车是最大的两块应用领域(已保持连续三年),分别占比23.2%/22.6%,除此之外,工业(13.1%)、计算机及外围设备(12.2%)、交运(7.2%)、军事/航空航天(6.2%)板块占比也超过5%。

02 通讯连接器:受益AI数通高速互联需求,高速背板国产替代加速
通讯连接器用以实现通信设备内部的稳定信号传输,主要分为背板、I/O、近芯片连接等形式,华丰主攻高速背板连接器。通讯连接器以铜质导体作为传输媒介,通过优化结构、材料和信号处理技术,实现高速、低延迟、高可靠性、高密度的数据通信,其应用领域覆盖数据中心网络、通信基站、消费电子等。按照在服务器中的应用部位及形态,通讯连接器主要分为背板连接器、I/O连接器、近芯片连接器、夹层连接器等类型。其中,
1)背板连接器用以实现单板和背板间成90度垂直的连接,传递高速差分信号等,高速背板连接器被誉为连接器行业“皇冠上的明珠”,具有技术含量高、投入大、制造难度大等特点,是华丰科技重点攻坚的方向,未来架构将向正交设备架构和线缆背板架构方向演进;
2)外部I/O连接器安装在通信设备及服务器设备的面板上,一端与内部的PCB板连接,另一端可对插光电转换模块,实现设备内外部的数据交换;
3)近芯片连接器提供芯片到前端I/O或后端背板的连接;
4)夹层连接器用于实现两块平行PCB板间的上下扣合,近年来PCB不断向多层板拓展,多层板技术要求在单一电路板上集成更多功能,而减少多个电路板之间通过夹层连接器的互联(或产生更多损耗),因此该类型连接器的应用有弱化趋势,目前通讯连接器以前三类为主。

03 发展趋势:AI服务器内GPU算力&带宽升级背景下,连接器单信号速率或持续提升
近年来通讯连接器整体呈现高速化趋势。分应用来看:
1)电信需求方面,5G技术是万物互联的基础架构,代表着高效传输数据、快速响应低延时、多设备同步连接,5G通信设备的演进促使通讯技术不断发展,如通讯设备越来越小、电路密度越来越高、传输速度越来越快,这也促使连接器的高速化发展;
2)数通需求方面,随着国内外移动通信技术的更迭,服务器由传统低端服务器向云端服务器、AI服务器迈进,数据吞吐量和信息交换量成倍数提升,对于信号传输速率的要求也同步提升,因而引领通讯连接器向更高速率方向不断发展,如高速背板连接器由以往的10Gbps发展到112Gbps。
目前市场更加关注AI服务器内的高速互联,随着GPU算力呈现指数级增长,AI训推对于多GPU、CPU、存储及网络间的大规模张量交换的带宽需求迅速提升,因而倒逼连接器的单信道速率提升。
04 工业连接器:新能源高压连接器需求增长,应用领域不断扩散
工业连接器板块主要包括轨道交通连接器、新能源汽车连接器(包括高压)以及其他类型工业连接器。分别来看:
轨道交通连接器:铁路固定资产投资回暖
轨道交通连接器指运用于轨道交通设备中两个或两个以上构件通过活动连接形成的构件系统,用于传输电流或信号,属于连接器领域中附加价值较高的产品。2020年以来,新基建推动轨道交通行业发展,轨交装备稳步上量,且连接器仍有较大的进口替代空间。由于轨道交通连接器产品的质量和精度直接影响铁路和城市轨道交通车辆的行车安全,轨道交通连接器必须实现更高的机械性能、电气性能和环境性能标准,满足高可靠、耐环境、抗干扰、抗振动冲击以及高密度、高速传输等方面的要求。
近年来我国铁路固定资产投资有所回暖,25年我国铁路连接器市场规模有望达到47亿元。根据国家统计局,我国铁路固定资产投资完成额自2019年开始有所下降,从2023年开始逐步回暖,2024年我国铁路固定资产投资完成额达到8506亿元,同比提升11.26%,已超越疫情前的水平。我们认为,随着国家“十四五”现代综合交通运输体系发展规划目标临近完成,铁路固定资产投资完成额有望继续保持增长。根据智研咨询,2023年我国铁路连接器市场规模为40.75亿元,同比提升5.96%,参考24年我国铁路资产投资完成额同比增速相对23年有较大提升(由7.54%提升至11.26%),我们在此基础上合理预测24E-25E我国铁路连接器市场规模同比增速保持每年7.75%的增长(相比23年5.96%的增速有所提升),2025年我国铁路连接器市场规模有望达到47.31亿元。


华丰在铁路机车连接器领域份额领先。公司是国内较早为轨道交通提供自主开发并配套连接器及组件的企业,也是铁路行业连接器标准的最早参与单位。公司主要为中国中车集团旗下众多一级、二级子公司提供互连技术整体解决方案及产品服务,为铁路行业自主开发的JL系列圆形连接器、HDC系列重载连接器、RT系列电气车钩总成等产品得到广泛应用,同时也在为高速动车组国产化提供互连技术解决方案和产品服务。根据智研咨询(2024年4月),铁路机车领域过往由外企垄断,国内厂商近年来已逐步实现进口替代,2023年我国铁路机车连接器行业中,华丰科技以24%的份额排名业内第一,永贵电器、深圳业成分别以22%、14%的份额排名第二、第三。

05 新能源连接器:新能源车渗透率提升叠加800V高压化趋势,高压连接器有望量价齐升
汽车连接器可分为低压、高压、高频高速等形式。汽车连接器是汽车关键零部件之一,广泛应用于动力系统、车身系统、信息控制系统、安全系统、车载设备等方面。按传输功能的不同,汽车连接器主要分为低压连接器、高压连接器和高频高速连接器,前两者主要用于传输电信号,低压连接器主要用于车内电压60V以下的环境,而高压连接器则可用于60V以上的电压传输,如新能源汽车的充电枪、电池包等位置;高频高速连接器则用于数据信号传输,适用于车内信息娱乐系统、导航与辅助驾驶系统、车内高速网络系统的信号传输。华丰主攻高压连接器及其线束。


新能源汽车渗透率提升叠加高压化趋势,有望引领高压连接器量价齐升。相比于传统燃油汽车,新能源汽车电气化程度更高,对于高压连接器的需求远高于传统燃油车。根据中国汽车工业协会统计,2024年我国新能源汽车销量达到1286.6万辆,同比提升35%,2016-2024年销量CAGR保持50%的高速增长,从渗透率来看,我国新能源汽车渗透率从2015年的1.3%开始持续增长,至2024年首次超过40%,2025年1月至5月,该渗透率已达到44%。
同时,我们观察到新能源800V高压市场渗透率正在逐年提升,或带动高压连接器价值量增长。800V高压平台是指整车电气系统电压处于550-930V区间的系统,其诞生主要是为应对电动汽车发展中的续航和补能难题,对于依靠充电补能的电动车而言,提供充电功率是加快充电速度的核心,而这可以通过高电压或高电流来达成,与高电压相比,大电流充电会产生较多的热量,需要额外的散热手段辅助,而高电压模式在同样的功率输出要求(满足快充需求)下,能显著降低线路电流及电阻损耗,并减少线束的截面积与重量需求,提高整车能效和续航表现,同时也能优化整车的热管理和布线布局,因此800V平台已得到众多车企(特斯拉、比亚迪、华为系、蔚来、小鹏、吉利、广汽等)布局。根据盖世汽车数据,2024年1-10月新能源车800V高压市场渗透率达到8.4%,市场规模超过66.8万辆,国内市场推出车型超过72款,新势力、自主、合资主流车企均已布局高压平台架构,盖世汽车预计2026年我国新能源车800V高压平台渗透率可达20%。



我们预计2026年全国新能源汽车高压连接器市场规模有望达到337亿元,5年CAGR为42%。根据华丰科技招股书及观研天下数据,我们假设2021年新能源乘用车-400V架构及以下、新能源乘用车800V架构、新能源商用车中高压连接器的单车价值量分别为1500元、2500元、5000元,考虑到新能源汽车行业对于零部件价格的年降压力,我们预计2022-2026年以上价格整体上均有不同程度的下降。根据中国汽车工业协会给出的新能源汽车总销量(2021-2024年为实际数,2025E-2026E同比增速32%/30%为华泰预测)、乘用车销量及商用车销量数据,以及盖世汽车所预测的800V架构渗透率变化(见上图),我们综合测算得到:2026年全国新能源汽车高压连接器市场规模有望达到337亿元,2022-2026年市场规模CAGR为42%,其中26年乘用车部分规模为286亿元,商用车部分规模为51亿元。

完整报告获取方法:
国家先进高分子材料产业创新中心国家发展改革委批准建设的国家产业创新中心,也是高分子材料产业唯一的国家产业创新中心,以新的机制构建贯穿创新链、产业链、资金链和服务链的产业技术创新体系,形成集众智、汇众力的协同创新生态系统。90篇原创内容公众号
关注公众号“国家先进高分子材料产业创新中心”,回复关键词“连接器”,还可以回复关键词“研报”,获取更多研报。
充电桩 | 机器人 | 高频通讯 | 固态电池 | 风电材料 | 电子皮肤 | 化工新材料 | 半导体塑料 | 气凝胶 | 毫米波雷达 | 碳纤维 | 高性能纤维 | 电池隔膜 | 轨道交通 |绿色石化转型 | 商业航天 | 连接器
更多研报内容,持续更新中……
素材来源于网络
【免责说明】
我们尊重版权,分享资料均通过公开合法渠道收集,并注明出处。版权归原撰写/发布机构所有。
如内容侵犯您的版权,请联系我们,立即删除。
如对内容存疑,请与发布机构联系。
产业研究 | 商业航天产业高速发展,高分子新材料成产业升级关键变量(附:PDF)
TPU材料成2026年人形机器人最具潜力新赛道?这些巨头竞相押注
产业研究 | 基础石化产品内卷严重,新质生产力如何驱动绿色石化发展?(附:PDF)




.jpg)








